上海有机化学研究所
English
首页
中心概况
概况介绍
组织结构
新闻公告
研究团队
研究生教育
招生信息
夏令营与推免报名
培养与学位
导师介绍
科学研究
技术平台
研究方向
学术报告
研究成果
科研进展
党群园地
招聘信息
职工招聘
博士后招聘
联系我们
首页
中心概况
概况介绍
组织结构
新闻公告
研究团队
研究生教育
招生信息
夏令营与推免报名
培养与学位
导师介绍
科学研究
技术平台
研究方向
学术报告
研究成果
科研进展
党群园地
招聘信息
职工招聘
博士后招聘
联系我们
当前位置:
首页
科学研究
科研进展
科研进展
Brain | 王文元、何凯雯课题组揭示FUS对神经系统功能调节的脑区异质性及其在FTLD中的潜在致病机制
2022-12-05
Nature Communications | 许代超课题组发现SENP1通过抑制RIPK1介导的凋亡和炎症抑制脂肪性肝炎
2022-11-24
Fundamental Research | 刘聪受邀综述靶向淀粉样蛋白聚集的神经退行性疾病的早期临床诊断研究进展
2022-10-18
J Exp Med | 胡军浩课题组揭示靶向NO-sGC信号通路调控血管稳态缓解急性肺损伤的机制
2022-11-10
PNAS | 袁钧瑛课题组揭示LUBAC复合物介导铁死亡关键因子GPx4的线性泛素化和稳定性
2022-11-08
Nature Communications | 朱正江课题组发表多层代谢网络技术MetDNA2并实现大规模未知代谢物的鉴定
2022-11-07
PNAS | 刘聪及合作者开发化学蛋白质组新方法表征精氨酸甲基化调控蛋白相分离
2022-10-24
J Med Chem | 谭立课题组与合作者报道新型OTUB1/USP8双重抑制剂
2022-10-12
Cell Reports | 刘聪与合作者发现介导帕金森病α-syn纤维引发神经炎症的小胶质细胞受体
2022-09-22
eLife | 张胜男与合作者揭示分子伴侣Hsp27特异识别并抑制磷酸化Tau病理性聚集的分子机制
2022-09-05
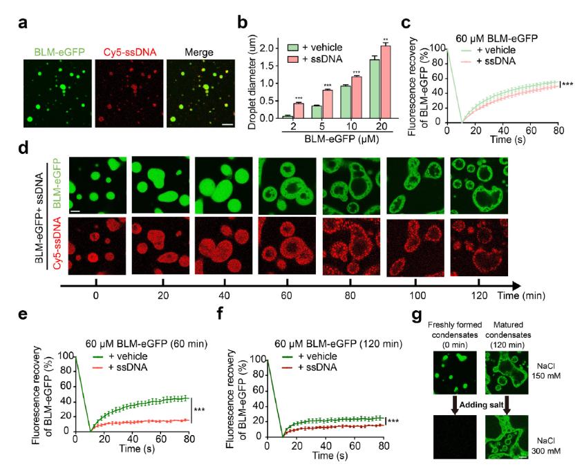
Angew Chem | 刘聪与合作者在单分子水平揭示解旋酶通过相分离与DNA互作的新模式
2022-09-05
Molecular Cell | 中国科学院上海有机化学研究所生物与化学交叉研究中心发现内质网膜蛋白降解过程的护送因子
2022-08-16
首页
6
7
8
9
10
尾页
查看更多
TOP